Mastery Paths Module Design Example 1

a1224143
Community Participant
4
2171

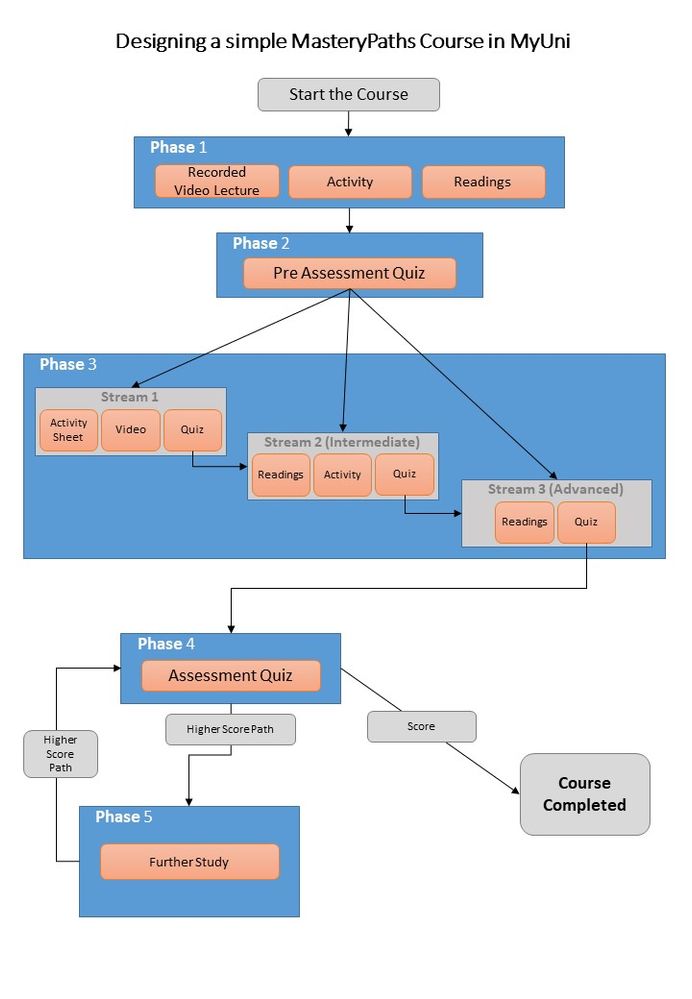
I did this some time ago when running a workshop for academics and course designers. It may help people understand how to design a #Mastery Paths module. I set up each phase as a Canvas Module.  The orange items are generally a page or quiz. If useful I can upload some others I have done. The grey boxes are where Mastery Paths can be used to make simple decisions.

Mastery 1

4 Comments